Переделка часов Альфа-Электроника 12-41
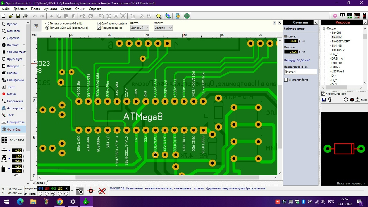
Все началось с покупки данных часов у одного барыги с Авито в 2022г (Подумать только, что тогда ещё работал YouTube без кастылей) но смутило однако слишком низкая цена на них а именно 200 руб, и то как бонусом к Электроники 6, которые кст тоже оказались с приколом, про них позже. Посылка приехало, включал, все отлично, все работает, перевёз к себе домой, остались на какую то ночь, затем я уезжал из дома на неопределенное время. По приезду обратно, я удивился, то что часы мигают, и не работают, и показывают хаотичные цифры, как я не пытался сделать, так и не понял че случилось, все поменял, все перекопал но так и не заработали. Увыыы, моему разочароваию не было предела, но как сейчас узнал, что вероятно всего начал пробивать гетинакс, и увы это неизличимо. Тем временем шёл уже 2023г, и я сдался уже с ремонтом этих часов, но не пропадать же добру, тут я подумал, а почему бы не придумать чего то своего в плане рисований плат, так как до этого я правил чужие косяки в рисунках печатных плат картриджей, но это не мои платы! И тут я решил попробовать нарисовать свою печатную плату, ушло порядко 20 листов бумаги в качестве бумажных шаблонов платы. А так же неопределенное количество кружок чая. Но тем менее плата была готова!

Так почему же все таки я до этого не создавал не чего своего, а все очень просто, я просто не умел работать со Sprint Layout, вид украсть чужое на много проще чем делать своё, но в этот раз такой возможности к счастию не было! Но из за того что чужие платы имеют косяки, и они крайне критичны, приходилось их исправлять, но как, пришлось учится по ходу. В итоге на этих исправлениях я научился полностью работать со Sprint Layout. Не смотря на то что на это ушло очень много шаблонов, ошибки таки все равно были, пришлось после первого заказа на заводе платы, по ходу исправлять косяки, и править рисунок, нашлось порядко 7 ошибок. Все исправлены!
А эпилог прост. Не бойтесь воровать чужие поделия, и улучшать, тем временем вы не заметно для себя учитесь новому. А учения это свет, а не учения ТЬМА!
©В.И. Ленин
Тем временем ко мне приехала очердная исправленная печатная плата, честно говоря не хотел собирать на видео, но да ладно, после сборки все успешно заработало)))
Видео сборки часов
То что все успешно заработало, меня не могло не радовать. Но ещё больше тем что все таки я получил хоть и не идеальный, но желанный результат, хоть и было потрачено крайне много времени и денег.
Любой человек бы на моём бы месте выкинул бы эти часы и не стал бы дальше пытаться их ремонтировать. Но я не такой, хотя многие могут сказать что это безумие, какой в этом смысл?
А я вам и отвечу! Смысл в том что потешить своё Я! И создать что та своё.
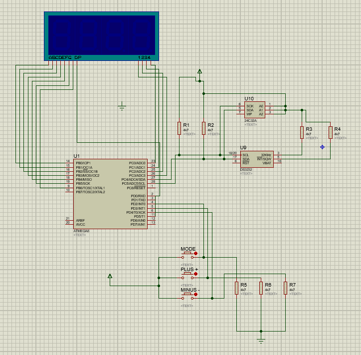
Огромное спасибо Juriuscorp за прошивку, и помощь при отлове ошибок в рисунке печатной платы.
ВОТ ЕГО ВК
СКАЧАТЬ ПОЛНЫЙ ПРОЕКТ ЧАСОВ
СКАЧАТЬ СХЕМУ
СКАЧАТЬ ПРОШИВКУ ЧАСОВ